当前位置:媒介星发稿 > SEO推广
百度推广「优化中心」有哪些产品?这篇文章详细讲解产品介绍
时间:
2021-08-12 12:53:07
作者:
媒介星软文平台
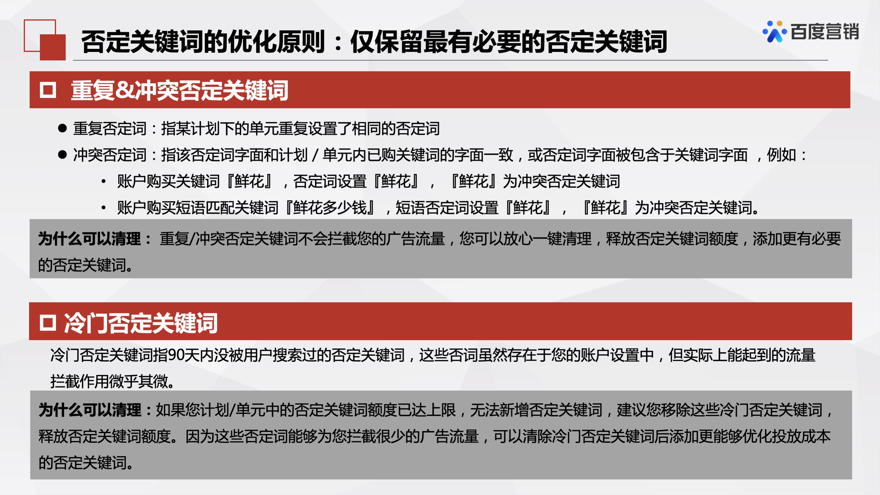
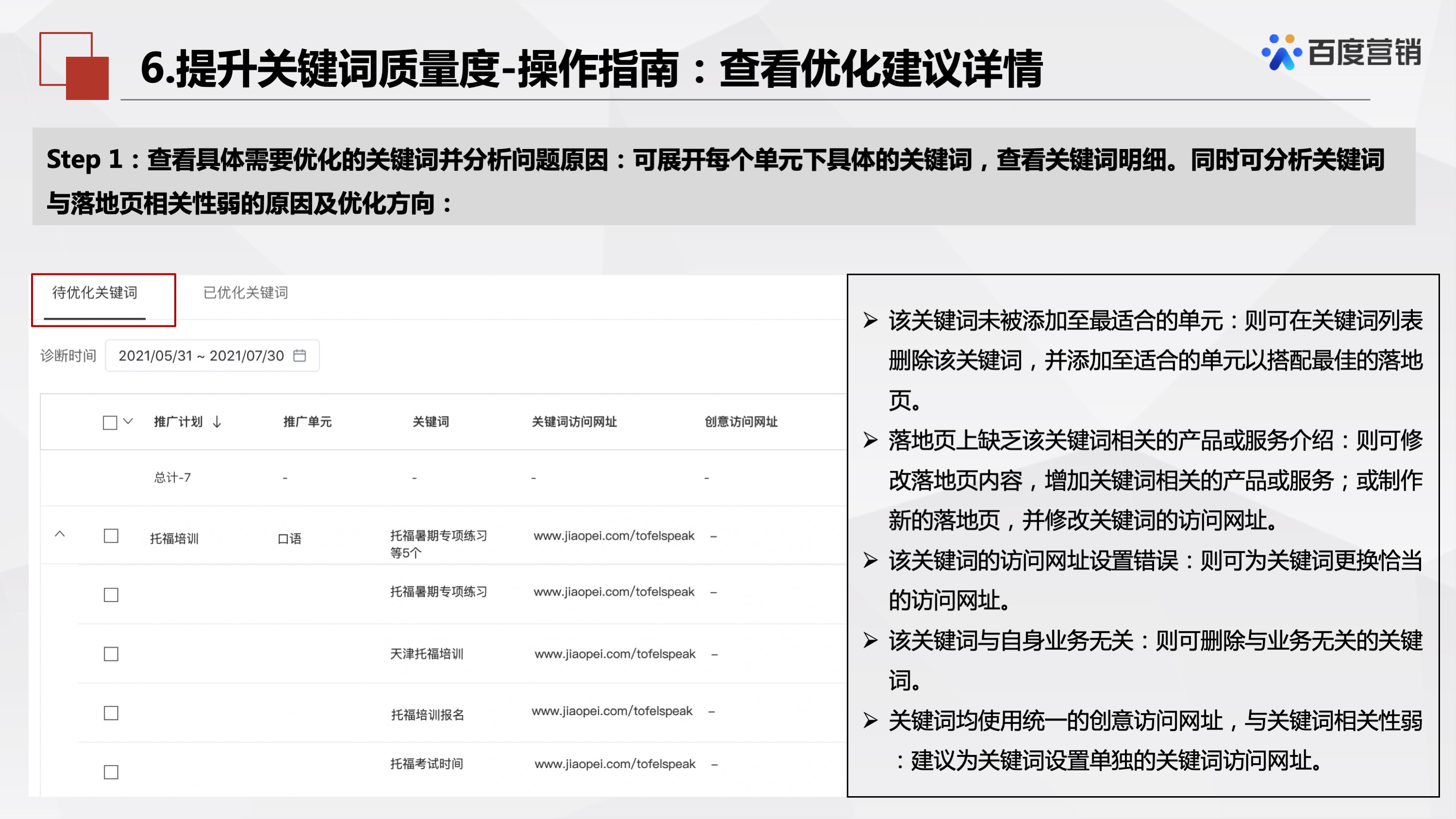
化中心目前已有定向类、出价类、预算类、创意类、落地页类和修复类建议。
提供『广告投放全链路』上各环节的优化建议,让你看见账户可优化的空间,从而全面提升账户竞争力!
每个账户看到的建议卡片是不一样的,只有账户使用了相关的工具或者有提升空间,才会显示该类卡片。
♕产品介绍♕












































































课程附件
联系我们
扫一扫,添加好友!
免责声明:本文系转载,版权归原作者所有;旨在传递信息,不代表本站的观点和立场和对其真实性负责,如因作品内容,版权和其他问题需要同本网站联系的,请邮件联系2290/781984@qq.com
海量网站直线发稿、24小时自助发稿平台、助您提升营销效率!
注册会员 尽享全网海量网站发稿对接!
18979480970
工作日:9:00-18:00
周 末:请联系客服
资源多 价格低 速度快