时间: 2022-04-20 10:53:49 作者: 媒介星软文平台
2022年下半年小红书种草投放计划(小红书种草推广合作)
小红书种草投放,按照时间节点划分为四个时期,分别为:蓄水期,冲刺期,拔草期,返场期。
01
蓄水期
时间段:9月初—10月初
主要目的:
(1)测试内容质量
(2)在非广告前提下培养用户对产品的认知和心智
投放渠道:薯条
建议预算:30%(含kol,koc费用)
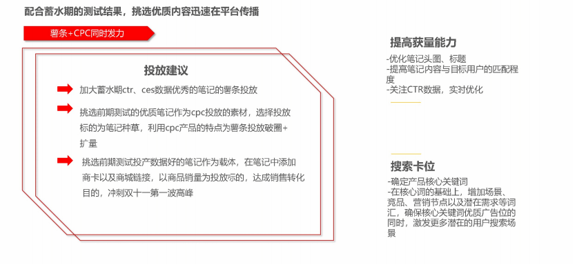
蓄水期推广节奏:

蓄水期投放建议:社区内容沉淀(整体预算30%,含koc/kol)


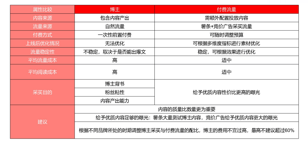
博主采买vs付费流量

案例分享——某护肤品618蓄水期策略
客户背景:五月中开始蓄水种草,希望在618期间提升新品面霜和爆品原液的销量,五月开始站内新增面霜和原液相关笔记数量每周约100篇。

02
冲刺期
时间段:10月整月
主要目的:
(1)前期:10.1—10.20期间通过投放笔记种草带动全国加购。
(2)后期:10.21—10.31期间通过商品销量冲刺站内预售,落袋为安。
投放渠道:
(1)效果广告
(2)前期建议信息流:搜索消耗=8:2
(3)后期建议信息流:搜索=5:5
建议预算:35%
冲刺期推广节奏

冲刺期投放建议:通过内容矩阵+投放笔记,带动全国种草,投放及加购(整体预算35%)

案例分享——某手表品牌七夕营销策略链路
客户背景:客户经过半年左右的内容扩张,配合品牌合作人产出相当数量的优质笔记,积累了不错的社区内容资产。在2020年7月开始明星合作,进一步扩大品牌声量。冲刺前开始已经有不少CTR和CES表现优秀的笔记。

营销节奏曲线图


03
拔草期
时间段:11月11日—11月12日
主要目的:借助关键词拓展、人群包扩宽、出价提升等手段抓取高转化周期的流量。
投放渠道:效果广告
搜索:信息流=5:5
建议预算:30%
拔草期推广节奏

拔草期投放建议:通过商侨笔记+商卡拔草(整体预算30%)
案例分享——某内衣客户节日营销实操
客户背景:内衣客户,在小红书社区都超过2000篇的相关笔记,每月站内新增品牌相关笔记数量约200篇,所有投放内容均由用户输出,企业号转载。

大促成绩:拔草期累计品牌广告展现曝光2000w+;拔草期提前预热+大促当日增推500+w精准曝光,当日站内成交200w+,投入产出比与日常翻三倍。
营销推广节奏

04
返场期
时间段:11月13日—11月15日
主要目的:中小商家争取前期没能竞价到的核心关键词流量
投放渠道:效果广告
主搜索
建议预算:5%
案例分享
客户背景:(1)拔草期搜索广告流量的竞争非常激烈(ECPM较非大促阶段上涨30%—100%)(2)中小商家受预算所限,无法大幅提高出价,难以获得强曝光。

返场期投放建议:持续投放搜索广告,加强转化(整体预算5%)

投放策略:
>保持和拔草期相同的搜索广告日预算
>根据关键词类型重新分配计划预算:
品类词:保持出价不变,增加预算,获取在拔草期由于竞争激烈未竞得的流量
品牌词:保持出价和预算不变,持续转化
竞品词:查看整个拔草期的竞品词CTR和加购数,数据表现差的竞品词暂停,广告计划预算不变

品牌方可以根据这些时间节点,策略,自己的产品特性策划自己的品牌方案,有节奏的把控,持续输出!2022年下半年小红书种草投放计划(小红书种草推广合作)、媒介星软文推广平台+百度霸屏+全网营销为多家企业提供了新闻源营销推广、媒体软文发稿、新闻营销推广等资讯服务,得到了企业的一致认可媒介星软文推广平台+百度霸屏+全网营销 媒介星软文是国内大型的软文发稿平台,是您选择软文推广的最佳服务商。媒介星软文:老品牌、大影响、高效率、发遍全网络!(www.2016ruanwen.com)
扫一扫,添加好友!
免责声明:本文系转载,版权归原作者所有;旨在传递信息,不代表本站的观点和立场和对其真实性负责,如因作品内容,版权和其他问题需要同本网站联系的,请邮件联系2290/781984@qq.com
海量网站直线发稿、24小时自助发稿平台、助您提升营销效率!